吉林大学生命科学学院相宏宇团队,联合中国食品药品检定研究院聂建辉、黄维金团队,在沙贝病毒(sarbecovirus)免疫学研究方面取得重要进展。该研究围绕不同沙贝病毒毒株之间的免疫学关系开展系统分析,通过功能性中和实验与免疫学评价,揭示了病毒间免疫交叉反应与传统系统发育关系之间存在的差异性特征,为广谱疫苗免疫原的选择与设计提供了实验依据。相关研究结果近日发表在国际著名学术期刊《Signal Transduction and Targeted Therapy》上。

沙贝病毒广泛存在于野生动物宿主中,具有持续跨物种传播风险。2002 年 SARS 和 2019 年 COVID-19 的全球暴发充分表明,仅针对单一病毒或特定变异株的疫苗策略难以应对未来潜在的新发冠状病毒威胁。目前广谱沙贝病毒疫苗的抗原选择多依赖系统发育分析或序列保守性判断,但缺乏系统的实验验证,制约了疫苗设计的科学性和有效性。

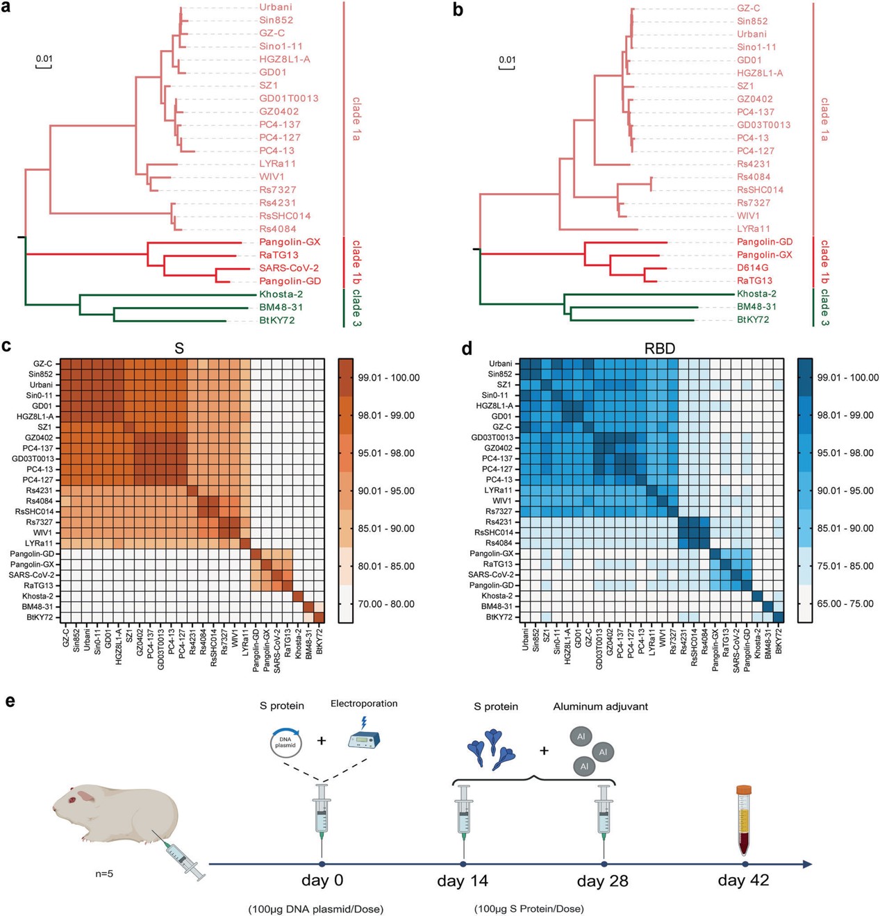
图1. 25种沙贝科病毒免疫原的筛选与分析
研究以多种具有代表性的沙贝病毒为研究对象(图1),通过假病毒中和实验系统评估不同病毒刺突蛋白诱导抗体的交叉中和能力,首次从免疫学功能关系角度对病毒进行整体比较。研究结果显示,病毒之间的免疫学相似性与传统系统发育关系并不完全一致,部分遗传距离较远的病毒仍可表现出显著的交叉中和反应,提示基于序列保守性或系统发育距离的抗原选择策略存在局限(图2)。通过对中和反应谱的系统分析,研究揭示了沙贝病毒之间潜在的免疫学分群特征,并据此提出最小化免疫原组合策略,为兼顾免疫广度与免疫聚焦的疫苗设计提供了实验依据。

图2. 沙贝科病毒间的免疫原性关系。
该论文第一完成单位为吉林大学生命科学学院;吉林大学博士研究生孙业青为第一作者,相宏宇教授、聂建辉研究员和黄维金研究员为共同通讯作者。本研究得到了国家自然科学基金(82172244)、广州国家实验室重大工程(GZNL2024A01019)的资助。
论文全文链接:https://doi.org/10.1038/s41392-025-02565-5